登录 注册
  • 首页
  • 课程中心
    • 课程中心
  • 创业实训
    • 创业教程
      • 创业案例
      • SYB教程
      • 商业模式教程
    • 创业测评
      • 创新思维测评
      • 创新潜能测评
      • 创新创业测评
      • 职业生涯测试
    • 创新训练
      • 创新理论
      • 管理训练
      • 创意训练
      • 智慧演练
      • 文字训练
      • 头脑风暴
    • 企业注册
    • 模拟商战
      • 主服务器
  • 创业训练服务
    • 创业训练
      • 组建创业团队
      • 分析目标客户
      • 设计产品原型
      • 市场营销组合策略
      • 整合创业资源
      • 商业模式训练
      • 商业模式分析
      • 启动资金测算
      • 创业计划书
    • 创业项目
    • 创业资源
      • 案例训练
      • 微新闻
      • 资源库
    • 创业大赛
  • 培训认证
  • 考试认证
    • 考试中心
    • 学分认证
  • 智慧就业
    • 职业模式新生代
    • 职业认知
      • 现状评估
      • 决策行动
      • 波特五力分析
      • 模拟面试训练
      • 职位通鉴
      • 故事思维
    • 简历模板
    • 生涯规划书模板
    • 招聘信息
    • 快速求职
    • 快速招聘
  • 首页
  • 职业生涯规划书模板列表

专业分类

数控专业
财务管理专业
会计专业
医学影像专业
日语专业
公共管理专业
轨道交通专业
平面设计专业
中文、汉语言专业
金融专业
艺术专业
艺术设计专业
电子商务专业
多媒体专业
法学专业
广告专业
机械与自动化专业
计算机专业
工程管理专业
铁道专业
临床医学专业
影视专业
土木工程专业
外语专业
学前教育专业
给排水专业
汽车类专业
工商管理专业
护理专业
电力专业
动画动漫专业
美术专业
化学专业
教师教育类专业
新闻传媒专业
生物专业
农学专业
航空专业
建筑学专业
英语专业
机电专业
人力资源专业
药学专业
医学专业
音乐专业
市场营销专业
IT、软件技术专业
经济管理、经济学专业
旅游管理专业
播音主持专业
动物医学专业
体育专业
物流专业
动物专业
医学检测专业
医疗康复专业
车辆工程专业
国际经济与贸易专业
电子信息、应电专业
广告专业
软件专业
电气专业
服装设计专业
酒店管理专业
行政管理专业
环境专业
园林园艺专业
医疗器械专业
预防医学专业
通信工程专业
网络工程专业
食品专业
物理专业
物联网专业
心理学专业
广播电视影视编导专业
材料类专业
工程造价专业
航海技术专业
室内设计专业
文秘专业
空乘专业
口腔医学
统计学专业
工业设计专业
道路桥梁专业
模具制造
景观园林设计
视觉传达设计专业
冶金专业
测绘专业
国际商务专业
测控技术与仪器专业
水利专业
数学专业
工业工程专业
其他专业
2019年服装职业目标范文
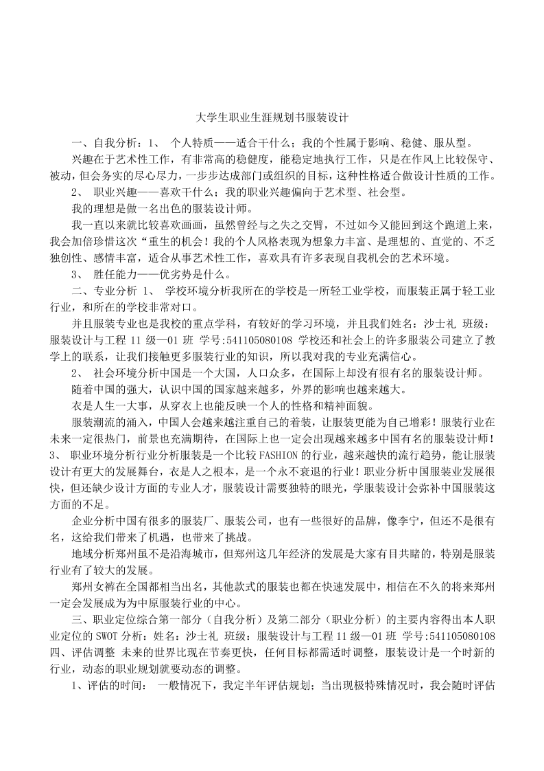
大学生职业生涯规划书服装设计
大学生职业生涯规划书服装设计2
大学职业生涯规划书300字服装设计专业
大学规划——服装设计专业
服装与服饰设计大学生职业规划
服装系大学生职业规划书
服装设计与工程专业大学生职业生涯规划范文
服装设计专业-职业生涯规划
服装设计专业发展规划
服装设计专业职业生涯规划书
服装设计专业职业生涯规划书2
共 14 条
  • 1
  • 2
  • 3
  • 4
  • 5
  • 6
  • 7
  • 8
  • 9
  • 10
1/2到第页

技术支持:赛云九洲科技股份有限公司

主办单位:创新中国-中国青年创新战略云服务平台(ghu)

京ICP备15041588号-1

京公网安备 11010502046637号